终于有人把资金中台讲明白了
终于有人把资金中台讲明白了
这篇是对《站在资金的视角看支付》上下两篇的合订版,并且做了一些修订。
PART 01 前言
提起在线支付,大家一定不陌生,这个行业发展了20年了,早已深入到日常生活的方方面面。但绝大多数人对支付的了解应该只是浮在水面上的冰山一角,在冰山以下,有一个资金管理 领域,默默支撑着支付业务。今天就带大家解密这个十分重要又神秘的领域。
参考
线上支付发展了20年,但支付行业却发展了40年,感兴趣可以看看:一文看懂收单支付40年的风起云涌
“中台”这个概念这些年鲜少有人提及了,本文还是以中台的整体视角来叙述,如果你不喜欢这个概念,不妨把资金中台看做一系列资金服务的集合,这也不妨碍对业务的理解和交流。那么我们就开始吧!
免责声明
本文使用微信支付举例说明,仅为便于理解,与微信支付的实际业务无关
PART 02 资金中台所处的位置
资金中台所负责的领域比较大,可以理解为所有与钱相关的都包含在其中。我们暂且把资金中台当做一个黑盒子,先看看这个黑盒子在支付流程中是如何与上下游交互的。
举个例子,小明口渴了,进711买了一瓶水,用微信支付向收银员付了5元钱。整个流程大致上像是这样:

在支付业务中,支付系统做为资金中台的上游。那么资金平台需要做些什么呢?如果只从最浅显的角度看,应该至少完成这1件事:把小明支付的5元钱转给711。问题就来了,就这么简单,还需要专门建一个资金平台吗?直觉告诉我们,银行、微信支付、711属于不同的体系,用户的钱不会乖乖的自己飞到711的账户里,这里面一定还有许多“猫腻”,不着急,下面就来一点点解密。
PART 03 资金平台的职责
3.1 备付金账户管理
首先还是要回答这个问题:钱是怎么从用户银行卡转到711的?
银行当然不会直接对接711,中间需要经过微信支付进行中转,根据央行的规定,第三方支付的资金都需要受到两联(银联、网联)监管,微信支付需要在央行开设一个备付金账户,所有未结算的资金都会沉淀在备付金账户里。
参考:
- 中国人民银行公告〔2013〕第6号《支付机构客户备付金存管办法》
- 中国人民银行公告〔2020〕第3号 (修订)
- 中国人民银行令〔2021〕第1号《非银行支付机构客户备付金存管办法》同时废止了2013年第6号文件

实际上一家支付公司未必只开一个备付金账户,在断直连以前账户都是直接开在商业银行的,断直连后虽然多数情况资金已经存管在央行备付金账户中,但也仍有部分场景需要直接在银行开户。这些账户里都存着真实资金,属于物理账户。
资金中台还需要监听备付金账户的动账,一是用于做资金对账,防范可能的资金风险;二是部分业务本身就是由银行账单来驱动。
3.2 内部账户管理
除了物理账户以外,资金平台还需要管理内部账户。小明做为微信支付的用户,在微信支付里有个钱包账户,就是我们平时看到的这个:

每个用户在资金平台内都有一个余额户,充值、收到红包时账户就会加钱,使用余额支付时账户就会扣钱。
小明买水如果用银行卡支付,就不涉及余额户的变动;如果用余额支付,则余额-5。
而在商家这一侧,每一个在微信支付入驻的商户也会有个“商户余额户”。
这一类提供给客户使用的账户统称为客户账户,客户包括个人用户和商户。
与“客户账户”对应的叫做 内部户,内部户不需要开放给客户使用,只用于内部记账,在下面“记账”的章节会再详细介绍。
内部户中还有一类特殊的账户,与物理账户一一对应,可以称之为虚拟影子户或者叫头寸户。
至此,我们可以用一张图描述资金账户体系:

3.3 结算
有了上面的准备工作后,我们就可以开始结算了。
结算,就是把资金结给商户的过程。
根据商户入驻时签订的合同,每个商户都有相应的结算周期和结算方式。
结算周期:例如实时结算,T+1结算
结算方式:结算到卡,结算到余额
假设T+1结算,整个过程看起来像这样:

如果结算到余额,直接商户余额+20,如果结算到卡,根据行业规范要求信息流需要经过网联,再由网联进行统一清算。
3.4 对账
资金平台很重要的一个职责是保证资金安全。我们先来看看小明支付的5元是怎么进到微信支付的备付金账户的:

所有第三方支付机构、银行的备付金余额,实际都映射为央行备付金账户中的额度,在断直连后只有少数几家清算机构(银联、网联)才能进行实际资金清算。三方支付机构向网联发起支付扣款指令,网联负责清算。它会算清工商银行和财付通的应收应付账款,通过调整备付金账户额度的方式完成资金交割。

可以看到清算的工作交给了网联,支付公司只是被动接受消息(对应3.2)和收到账款(对应5.2),为了保证资金收付的准确性,资金中台就需要进行资金对账,使用标准的三层对账模式:
第一层:明细对账,我方的【交易明细】和网联的【清算明细】进行逐笔明细对账,对账的结果生成一个【汇总账单】
第二层:资金对账,【汇总账单】和备付金银行入账后会生成的【银行账单】进行汇总级的对账
第三层:余额对账,今天的银存日终余额 = 昨天银存日终余额 + 今日发生额
不只是小明的付款会有对账,前面提到的结算过程也会对账。
只要发生了实体资金变动的都需要进行对账,因此有时也把对账称为账实核对。
3.5 记账
上面的支付过程有个小问题,如果是T+1结算,从小明支付成功到真正结算还隔着老长时间,在这中间买水的5元钱去哪了?
这就要分实体资金和虚拟资金来说明了。
实体资金,也就是真正意义上的钱在哪,这个要看网联的清算周期
网联完成清算后,实体资金才会进到备付金账户
备付金账户的钱,需要T+1结算后给商户(实际上这里也需要等网联清算完成才能真正到账)
实体资金的流转看起来像这样:

可以看到实体资金的流转并不总是那么实时的,有一些“真空期”:钱在路上了,至于到哪了咱也不知道。为了能更好地管理整个资金的生命周期,降低资金风险,就需要引入虚拟资金流,也就是我们所说的“记账”。
上面提到小明支付成功后,但还未结算前,资金就沉淀在“商户待结算”里面,类似于“商户待结算”这样的账户,就是内部户。
我们尝试还原一下完整的记账过程,注意记账是以支付公司的视角去记的(假定商户是结算到余额):

细心观察可以发现,记账过程有这样的特点
每次都记两个户,一个是借记(D)一个是贷记(C),这是因为记账过程用的是 复式记账法,需要遵循有借必有贷,借贷必相等
内部户有个账户类型的属性,标在表格里了 D表示借记账户,C表示贷记账户。账户类型与记账方向,同号为增,异号为减
记账全部完成后,最终备付金头寸+5,商户余额+5,这与预期相符。
上面提到了实体资金流,那是否有虚拟资金流?
当然有,我们按照借记指向贷记的顺序,把所有相关的内部户串联起来,就形成了虚拟资金流。

参考
如果你看懂了这个资金流,恭喜你,你对资金账务的理解就上升了一个阶段。如果看不懂也很正常,账务这一块确实比较难理解,或许(跟着小帅学账务(2) 资金流)这篇文章能够给你一些参考。
那么记账有什么用呢?
- 更细粒度管理资金的流转,通过记账可以知道一笔资金现在到了哪个环节
- 通过账户沉淀资金,可以推断是否存在资金风险,例如“应收待清算”账户长期沉淀大量资金,说明可能有合作机构未完成资金清算
- 记账本身就是一种资金风险的防控手段,例如有人篡改了账户余额,通过余额和账务流水核对就可以发现。
- 出财务报表
3.6 会计核算
现在我们知道了一笔支付的钱怎么收进来,怎么结出去,怎么通过记账、对账来防范和识别风险,还有什么没做的吗?
确实还有一件事:如果账记错了怎么办?不仅会影响资金风险防控的效果,财务报表也会不准确,影响经营决策。
在会计学上是通过会计核算的方式来验证账本是否有问题。
讲到这其实已经和支付的主流程没什么关系了,会计核算完全是面向财务的一个领域,但做为资金平台不可缺少的一块重要拼图,我还是打算用很小的篇幅简单介绍一下。
简单来说,会计核算就是在做核对和统计。有这么几件事:
借贷平衡校验。每一笔账需要保证满足有借必有贷,借贷必相等
对内部户进行归类,形成一颗多叉树结构,叶子节点是所有的内部户,不断向上汇总。我们把非叶子节点都称作科目,父科目的总额=子科目汇总金额
在总账上,必须满足借方余额=贷方余额。也就是会计恒等式:资产=负债+所有者权益

相关信息
感兴趣的可以进一步搜索【资产负债表】、【利润表】、【现金流量表】,本文就不再继续延伸了。
PART 04 境内支付总结
用一张图总结:

在境内的单主体支付业务中,资金平台也相对比较简单。差异性可能在于:
- 不同业务的资金流编排
- 不同的结算模式和结算时效
PART 05 跨境支付的差异
上面只是举了一个境内单主体的例子,如果要扩展到跨境业务中,整个业务和系统的复杂度就不只是上升了一个量级。
跨境业务的差异性体现在:
需要支持多主体、多银存、多币种、多时区……导致业务复杂性的指数级上升
业务形态多样:跨境收单、跨境汇款、跨境电商、跨境游、结汇入境……不同业务形态下,信息流、资金流差异巨大
对资金的时效性更敏感了。在国内大家已经对资金秒级到账已经习以为常,跨境就不一样了,资金通常需要经过多个国家或地区,资金链路越长,到账时效也就越长。时效性直接影响对客体验。
需要了解每个地区当地的支付习惯,我觉得在所有复杂性里面,localization是最复杂的一个环节。每个国家,他们的消费习惯和支付习惯完全不一样,如果只是照搬国内的业务模式,大概率会失败。
需要应对不同的监管政策。例如货币的出境限额,经营牌照,备付金的存管方式,数据隐私性要求等。
需要敏锐地观察和应对国际局势,包括但不限于:xx国大选、地缘冲突、政治博弈、货币政策等。我曾经历过美联储加息,通过外汇“躺着把钱赚了”,也经历过俄乌冲突一夜之间卢布暴跌,俄罗斯账户全面冻结。是的,就是这么刺激!
对数据容灾,洲际访问延迟等技术架构也面临巨大挑战。
那么在这样的背景下资金平台应该如何建设?
PART 06 一个跨境支付的例子
小明去韩国旅游,进711买了一瓶矿泉水,价格是1000韩元(KRW),拿着微信扫码,随着“滴”的一声,付款成功5人民币(CNY)。

怎么感觉与境内支付也没什么区别?实际真的有这么简单吗?当然不是,先考虑一下这个问题:二维码是怎么来的,微信中国钱包能识别吗?
通常来说,二维码是收单机构提供的,由于国内的微信支付同时提供了支付和收单能力,因此平时不太需要关注这个问题。但是在跨境支付中,必须有一个收单机构来为韩国商户提供收单服务,我们现在假设是由“微信支付-韩国”这个主体来提供收单服务。再把上面的图扩展一下:

跨境场景下会稍微复杂一些,资金中台在这里同时给两个主体提供资金服务。
PART 07 跨境支付下的资金中台
7.1 资金通路管理
资金从小明的银行卡到711商户要分几步?咱们来一步步分析:
小明用微信中国钱包付了5CNY,这部分根据境内支付行业规范,资金要先经过央行备付金账户
要出境的资金还需要经过跨境专户
在哪里做外汇兑换,也就是把5CNY换成1000KRW?可能有几种方式:
a. 在境内直接兑换成KRW再出境到韩国(下图一)
b. CNY先出境变成离岸人民币CNH,在香港兑换成KRW,这种情况为了更便于开展业务,就需要在香港注册公司,暂且称为“微信支付-香港”(下图二)
c. 或者有没有可能CNH先进入韩国,在韩国境内兑换成KRW?这种基本不太考虑,因为韩国可能有货币政策的限制,而且香港和新加坡本就是亚洲的金融中心,在外汇方面有更多的自由度
d. 当然还有一种方式就是委托境外机构代发,这种情况暂且不聊。因为本文主要分享资金能力如何自建。
完整的资金通路可能是这样(境内兑换):

或这样(出境后兑换):

现实情况可能比这还复杂的多,因此资金平台一个重要的作用就是把资金链路打通,某些情况下或许有不止一条资金通路,那就还需根据资金时效性、资金成本、监管政策等因素进行综合决策,选一条最合适的资金通路。
7.2 外汇兑换
小明支付的5CNY必须经过 外汇兑换(FX:Foreign Exchange) 才能转成KRW。但如果要展开聊外汇,估计一篇文章都写不下,这里还是聚焦说一说在支付关键链路下外汇的核心流程。
我们以上面的资金通路二进行说明:
外汇报价(FX Quote)。用户在扫码支付的那一刻,就需要进行一次外汇报价,根据查询的即时汇率再进行一些加点报给用户,这样用户才能在支付时看到应付5 CNY
外汇交易(FX Trading)。外汇交易的模式有很多种,在此不长篇大论,仅说本例,交易分成两阶段:
a. 外汇锁价。因为汇率是实时变化的,小明扫码支付了5CNY,在此刻预期是能兑换1000KRW,但如果不锁价,发生汇率波动,真正兑换的时候也许只能兑换980KRW,也可能兑换1020KRW,若不愿意承担风险,通过锁价机制就可以保证交易时不多不少能换回1000KRW
b. 外汇交易。这一阶段是真正触发交易,按照约定的锁价汇率,把CNY付给兑换机构(如BOCHK),兑换机构把相应的KRW兑换回来
头寸管理(Position Management) 或也叫风险管理。在小明支付成功那一刻,意味着公司账户收入5CNY(或者说是待收),同时也意味着公司对711产生一笔1000KRW的待付,虽说有锁价机制,但只要没真正去做兑换,这个风险敞口就一直存在。头寸管理就是要把风险敞口或风险水位控制在一定范围内,通过制定合理的交易策略,及时地完成外汇交割,消除风险敞口,这一过程通常也称作“平盘”。

参考
关于外汇兑换,可参考:跨境支付中常见的4种外汇兑换模式
7.3 清算和对账
与境内业务的网联清算不同,境外业务并没有统一的清算机构。那咋办呢?自己做呗!清算分为两个阶段:
- 阶段一:清分,主动清算的一方负责算账,算好了给对方出一份清算文件,被动清算的一方要明细对账,以免对方算错了。
- 阶段二:清偿,根据清分的结果进行打款。主动清算方通过调拨把钱转入被动清算方账户。这时双方的银行发生动账,会各自收到银行的账单通知,还需要进行一次账单对账。

实际上这里的复杂性并不来自于清算流程,而是对清算关系的分析,谁是主动清算,谁是被动清算。我们以上面的资金通路二为例,来捋一捋整个链路中所有机构间的清算关系:

这里有两点稍做解释
网联的清算特殊一些,叫做第三方清算模式。网联是第三方清算机构,负责支付渠道(工行)和WeChatPay CN之间的清算
WeChatPay CN,HK,KR之间存在比较复杂的委托兑换和委托代付关系:
a. Wechat Pay CN的视角:要付给KR 1000KRW,但是我手里只有5CNY,因此要委托WeChatPay HK做兑换,兑换后的KRW不急着要回来,后面清偿时再委托代付就好了
b. Wechat Pay HK的视角:收到一笔CNY-KRW的兑换请求,并且把兑换完的KRW付出去
c. Wechat Pay KR的视角:我只知道WeChatPay CN要付给我1000KRW,至于钱是从哪里来的我不关心,所以我感知不到WeChatPay HK
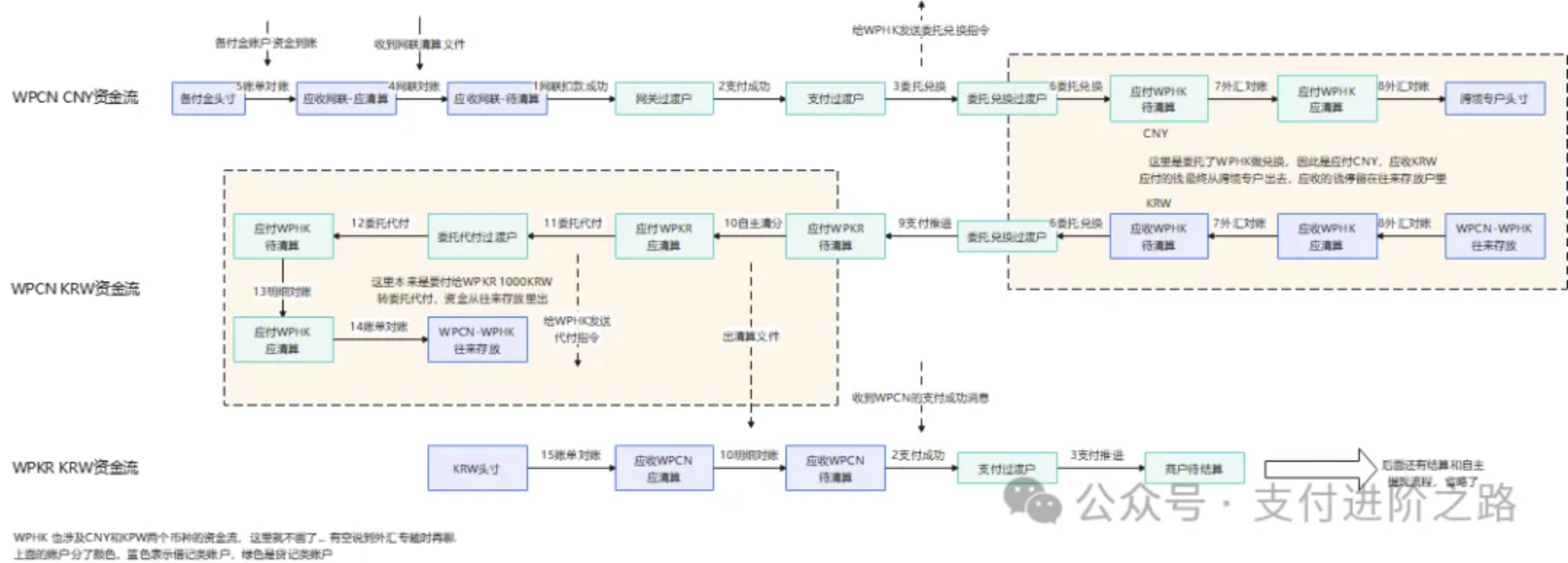
7.4 多主体账务管理
与境内单主体业务相比,多主体账务则要复杂的多,跨境支付涉及到跨主体、多币种。为了能够说清一笔跨境支付,我就虚拟出了3个主体(微信支付中国 WPCN,微信支付香港 WPHK,微信支付韩国 WPKR)。每个主体、每个币种都要有单独的账本。
下面是资金管理领域最最最难理解的部分了,我会把大致资金流画出来,但我并不打算立刻解释为什么账要这么记,设置这些账户的目的是什么。这部分需要比较深的业务背景和账务知识,外行看起来会很晦涩枯燥。我将会在后续私域直播中专门用一期聊一下多主体记账。
资金流并不是只有唯一一种画法(与业务流程设计有关),这里以资金通路二为例,仅供参考:

7.5 流动性管理
什么是 流动性(Liquidity) 管理?这是AI的解释:
资金流动性管理是指企业或金融机构对其资金流动性进行监控、分析和优化的过程,以确保在需要时能够迅速获取足够的现金或现金等价物,以满足短期的财务需求和运营支出。流动性管理的目标是平衡流动性风险与收益,确保企业在任何时候都能履行其财务义务。
害~这种专业术语,就是懂的人都懂,不懂的人问完也是一脸懵 😳😳😳
还是我来说吧。我们先来看看在支付业务,尤其在跨境支付中为什么需要用到流动性管理?
跨境支付的资金交割链路比较长,中间任意环节卡住了都有可能影响资金交付时效,毕竟每个商户入驻都签订了结算协议的,未在约定的结算周期内完成结算,轻则影响商户的现金流,重则影响平台的声誉,可能面临赔偿
某些场景下或许会通过垫资的方式加快资金交付效率,提升产品的竞争力。
不管是上述哪种场景,都是需要识别出哪些环节可能存在资金短缺,并及时通过其他手段(如资金调拨)填补短缺资金,以确保业务运营的稳定性,这就是流动性管理。
要达成这一点,我们就需要做到:
对资金流量的预测。流动性管理需要熟悉全局的资金流动情况,并根据历史数据的分析,预测未来的资金流量
对资金水位的监控。跨境业务需要在全球不同国家和地区开设许多银存账户,流动性需要监控每个账户的资金水位,识别潜在的流动性短缺
要具备全球流动性调拨机制。例如现在需要紧急调拨1亿韩元进入韩国,可能某些银行在非工作时间,无法受理大额跨境请求,这时就要考虑从其他时区调入资金
跨境业务还需多考虑一个外汇因素。避免因某个币种外汇储备不足导致业务受影响,但也不能储备过多的外汇,需承担汇率波动风险
PART 08 跨境支付总结
一张图来总结:

跨境资金业务非常复杂,本文也是走马观花把资金中台的全貌简单介绍一遍,更多的内容我将会在后续逐步展开讲解:
- 不同的业务场景,如何通过一套标准的资金编排模型来复用,快速支撑业务发展
- 在如此复杂的场景下怎么保障资金安全
- 外汇能力怎么建才能不亏钱,甚至还能赚钱
- 怎样兼顾资金时效性和安全性
- ……
PART 09 写在最后
我在国内TOP2支付大厂有多年支付业务开发和架构经验,未来会持续产出这些年的经验总结。在这个AI时代,还在坚持手动码字的已经不多了,如果你觉得我写得还可以,顺手转发一下,就是对我最大的支持,感谢!🙏🙏🙏