今晚直播,畅聊支付中台
2026/1/25大约 2 分钟
昨天听闻张雪峰老师的噩耗,倍感惋惜。正值当打之年,如此优秀的人,唉……只能说,保重身体吧。
但话说回来,如果可以选,谁又愿意以透支生命为代价来追名逐利?
我也有段时间没更新了,确实很忙,有工作上的事,还要研究AI,还有就是这个课程。
AI的研究我应该很快会有成果,到时候拿出来与大家分享。
我的《支付进阶之路大课》一直都很重视,今晚将直播《第2节:支付中台》,课件来回改了3稿,耗时两周多,还依然有些不太满意。这次我想好好聊一聊:
- 什么是支付中台
- 支付中台架构解析
- 一笔支付,各域是如何紧密配合完成的
- 什么是组合支付?
- 什么是担保支付?
- 什么是代扣?
- 怎么做渠道路由?
本场是付费直播,可预约单场,也可以直接购买整套支付课程,以下二选一即可。


课程说明
课程内容
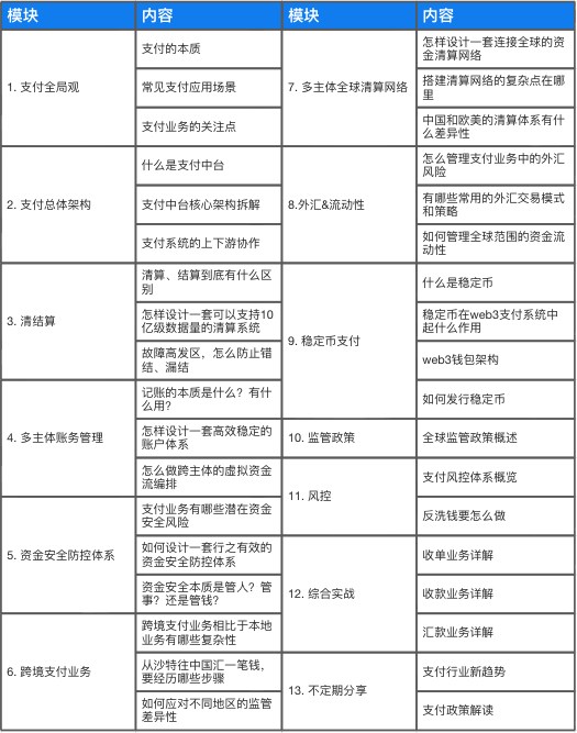
课程主要围绕支付4大方向:业务分享、架构设计、实战经验、行业趋势
课程大纲如下。目前前9节已基本确定,后4节待定,或许会根据情况穿插讲一些其他内容(例如AI)

课程价值
● 完整的支付知识体系
● 来自头部支付公司的实战经验
● 亿级数据量的架构设计
● 不定期邀请业界支付专家分享
课程交付
● 上课方式:视频号直播,具体时间会在群里通知
● 视频号可以看回放(别退群,只有群成员能看)
● 多在群里讨论,提供答疑
● 预计每个月3次课,今年6-7月份完结

